$2.50

Material Management Helper

I want this!

Material Management Helper

$2.50

Introduction

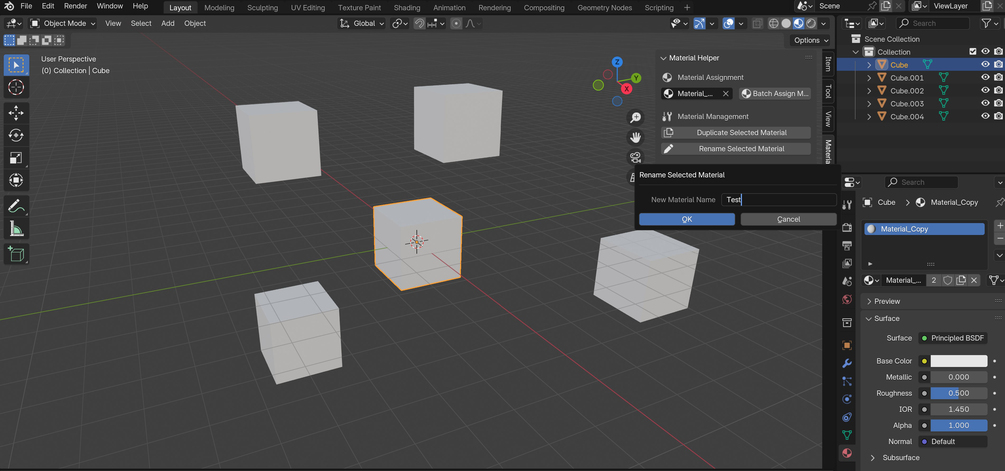
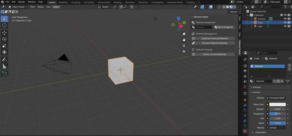
Material Helper is a Blender add-on designed to streamline material management by providing tools for batch material assignment, duplication, renaming, and cleanup.

How it works

Installation

  1. Open Blender and go to Edit > Preferences.
  2. Navigate to the Add-ons tab.
  3. Click Install…, select the Material Helper .zip file, and click Install Add-on.
  4. Enable the add-on by checking the box next to Material Helper.
  5. Close Preferences.

How to Use the Add-on

The add-on is located in the N-Panel > Material Helper tab. Below are the available functions:

1. Assign Materials

  • Batch Assign Material:
    1. Select multiple objects in the viewport.
    2. Choose a material from the dropdown list.
    3. Click Batch Assign Material to apply the selected material to all chosen objects.

2. Material Duplication & Renaming

  • Duplicate Selected Material:
    1. Select an object with the material you want to duplicate.
    2. Click Duplicate Selected Material to create a copy with a unique name.
  • Rename Selected Material:
    1. Select an object with the material you want to rename.
    2. Enter a new name in the provided text field.
    3. Click Rename Selected Material to apply the new name.

3. Material Cleanup

  • Delete Unused Materials:
    • Removes all materials that are not assigned to any objects in the scene.

4. Additional Notes

  • The add-on prevents renaming to an empty name to avoid errors.
  • Icons are added to buttons for better usability.
  • All actions update the materials in real time.

Troubleshooting

  • If buttons do not work, ensure the add-on is properly enabled in Edit > Preferences > Add-ons.
  • If renaming or duplication fails, check the system console (Window > Toggle System Console) for error messages.
I want this!
Size
2.36 KB
Powered by